Aerospace
Complex aerospace applications need fast, extremely precise quality control to ensure accurate assemblies. See how Mitutoyo makes it happen
Automotive
The automotive industry continues to innovate, and Mitutoyo delivers the advanced inspection and scanning capabilities to help manufacturers achieve ongoing production
Energy
Mitutoyo’s measurement and analysis solutions are designed to help energy providers improve reliability and increase equipment uptime.
Medical
To protect patient well-being, medical applications require exceptional accuracy. See how extensively tested solutions from Mitutoyo can help you achieve it.
Gen. Manufacturing
Ensure high repeatability and rigorous quality control with form measurement solutions, coordinate measuring machines and precision measuring tools from Mitutoyo.
Electronics
The non-contact and vision measurement solutions from Mitutoyo bring microscopic accuracy to smaller and denser electronic components
Original Equipment Manufacturers (OEM)
Mitutoyo OEM can address missing expertise or resources by supplying you with our renowned Metrology equipment that seamlessly integrates into your products.
Case Studies
For an overview of Mitutoyo's capabilities, this is no greater place to look than our marvelous collection of case studies.
Mitutoyo Japan Desk
The first stop for Japanese companies operating in Europe
Custom Products
Custom-made products for unique applications
Manufacturing Automation Integration
Turn your factory into a smart factory with the help of Mitutoyo
Mitutoyo Integrators
Integrating your measuring devices into existing processes made easy
Repairs & Spare Parts
Spare parts and repairs for Mitutoyo devices
Calibration
Get your measuring devices calibrated by a lab you trust
Field Services
On-site service of your favorite measurement and testing machines
Measurement Services
Get your workpieces and parts measured from anywhere in Europe
Metrology and Product Training
The quickest way to get support or training
Product Demos
Online or offline, get a product demonstration today
IT Support
Perfect and hassle-free installation and integration into your IT infrastructure.
Education Pack
Perfect for the workshop or classroom, there is no greater help than posters or learning material from Mitutoyo
E-Learning
For those interested in metrology, Mitutoyo offers E-Learning courses to help train students, staff, or even hobbyists
Online Material
If you're looking for a quick way to learn more about measurement, check out our many instructional videos.
Webinars
Explore our free webinars on measurement technology, best practices, and industry trends
Discover Mitutoyo
Unmatched expertise in measurement
Mitutoyo Partners
Find out here who our Dealer Partners in Europe are
Certifications & Legitimacy
Here you can explore our certifications, accreditations and legitimacy to ensure trusted and verified services
Career
Learn more about how it feels to work at Mitutoyo and the next steps toward starting your career here
Merchandising
The popular destination for high-quality Mitutoyo apparel and more!
Sustainability Overview
Find out more about Mitutoyo's contribution towards Sustainability
Leaflets
Discover our product brochures and download them
Declarations of Conformity
Here you can download the full versions for the EU and the UK
Free Wallpapers
Download official Mitutoyo wallpapers here for free
Mitutoyo Brand Communication Materials
Resources for Mitutoyo staff and external suppliers
Online Catalog
View our extensive product range in our online catalog!
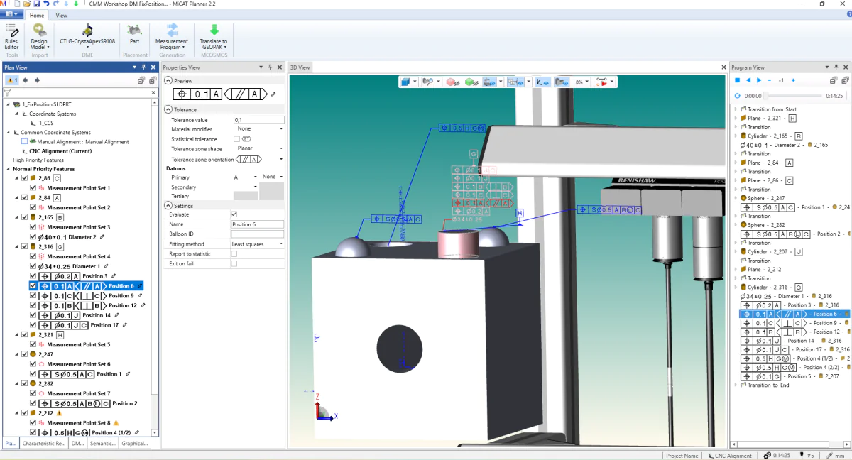
Automating Precision: How Mitutoyo Computer Technology Laboratory Transformed Measurement Programming Through Intelligent Software
For more than four decades, Mitutoyo CTL (Computer Technology Laboratory) has been shaping the digital backbone of Mitutoyo’s global measurement systems. Since 1983, CTL Germany has been responsible for developing world-leading metrology software, but one achievement stands out as a true milestone of innovation: MiCAT Planner.
A Turning Point for Industry: The Need for Automation
As manufacturing shifted from 2D drawings to fully annotated 3D CAD models with PMI, companies faced a dilemma: Despite having rich 3D data, measurement programs were still being created manually, slowly, inconsistently, and heavily dependent on experienced metrology specialists.
Petra Brieger, Feature Owner of MiCAT Planner, long-time CTL expert, and part of the team for 14 years, describes the challenge clearly: “Customers had powerful CAD models, but they lacked a fast and reliable way to convert all this PMI information into a high-quality measurement program. MiCAT Planner was our answer to this industry-wide problem.”
The demand was obvious. Customers needed:
And they needed it across all industries, automotive, aerospace, medical devices, and more. MiCAT Planner was designed to meet exactly these needs.
The Vision: From CAD Model to Measurement Program
From its earliest concept, MiCAT Planner had one purpose: to transform CAD/PMI information into a complete CNC measurement program, automatically, efficiently, and consistently.
Petra recalls the ambition behind the project: “We wanted to take a big step into Industry 4.0 and automate what was previously expert work. If we could embed metrology
knowledge directly into the software, customers could save enormous time and get consistent results.”
The vision was bold. MiCAT Planner would not only read and interpret PMI; it would apply optimised rules, select appropriate probes and tools, generate collision-free paths, and produce a complete, ready-to-run program, even before the physical part existed.
“It wasn’t meant to be just an assistant. It was meant to be a partner that thinks like an expert.” Confirmed Petra
Engineering Excellence: Building MiCAT Planner
The development of MiCAT Planner was a coordinated global effort. Mitutoyo CTL led the project, closely supported by Mitutoyo teams in Belgium and the USA, each contributing specialised expertise such as CAD translation, path optimisation, feature recognition, or application workflows.
Petra emphasises the importance of collaboration: “This was never a one-person project. It succeeded because the team stood together, across countries and time zones. Whenever we faced a challenge, we solved it as one team. Beyond their strong development skills, our software developers bring many years of experience and deep metrology expertise that directly shape the product.”
Working with different CAD formats, external geometry libraries, and highly complex logic was demanding. The team had to constantly balance:
Despite this complexity, MiCAT Planner grew into a robust, reliable, and globally scalable solution.
Breakthrough Moments
Looking back, Petra highlights three defining milestones:
1. The first release, MiCAT Planner 1.0: “It proved the concept. We showed that rule-based, CAD-driven programming was possible.”
2. From version 1.9 onwards: “A big step forward. Now we had a mature, professional product.”
3. Real customer feedback: “When users and application engineers started telling us how much faster and easier their work had become, that was incredibly rewarding.”
For Petra, the biggest success was not a version number, but the moment industry specialists themselves recognised MiCAT Planner as a breakthrough.
What Makes MiCAT Planner Unique
MiCAT Planner stands out because it combines several strengths rarely found together:
Customers can define their own measurement strategies, ensuring perfectly consistent programs across employees, departments, and global sites. Petra explains “No matter who presses the button, the logic behind the program is always the same. That level of standardisation is unique.”
Customers routinely report programming time reductions of 80–95%, especially on PMI-rich models.
Smart path planning and optimised tool changes deliver stable, predictable, and safe programs.
Because the logic is CAD-based, programs can easily be tuned to different CMM or configurations without starting from zero. Also, if a new revision of the CAD model is available, it can be replaced in the existing project and all changes/settings from the project are retained and transferred to the new model.
Petra emphasizes that “Some customers choose Mitutoyo specifically because MiCAT Planner exists. It gives us a clear competitive advantage.”
Real Impact on Manufacturing
MiCAT Planner has transformed the daily work of metrology teams worldwide. Tasks that once took hours or days can now be completed in minutes. Offline programming frees up machines, accelerates production cycles, and makes metrology scalable, even with fewer expert operators available.
Application Engineers frequently praise the software for its stability and efficiency. For Petra “Hearing from application engineers and customers that they ‘wouldn’t go back to manual programming’, that’s the best feedback we could get.”
The Future of MiCAT Planner
The journey is far from over. Petra sees enormous potential for the next generation of automated metrology. “We built a strong foundation. Now we can move toward even smarter automation. AI-supported interpretation, adaptive rules, integration into digital manufacturing, and even closed-loop processes.”
Future developments may include:
MiCAT Planner is ready for the next wave of Industry 4.0 and CTL will continue shaping its evolution.
Conclusion
MiCAT Planner is more than just software. It is the result of vision, innovation, and a team deeply committed to precision, the same qualities that have defined CTL since 1983.
Through the leadership and expertise of dedicated contributors, MiCAT Planner has become a transformative solution for industries where measurement excellence is essential.
It speeds up programming, standardises strategies, improves quality, and empowers companies to embrace the future of automated metrology. Most importantly, it demonstrates what Mitutoyo CTL stands for: team spirit, technical excellence, and the courage to innovate.